ניתן לראות חלק מהמספר הרב של האפשרויות שמשפיעות על הביטוי או השתקה
של גנים, בנוסף לביטוי או השתקה קיימת גם אופציה של ביטוי ספורדי, לא קבוע,
המתקיים תודות למודיפקציה מעורבת של ההיסטונים. באיור הימני באמצע אנו רואים
מודיפיקציה כזו של ביטוי והשתקה בו זמנית.
בתמונה הבאה אנו רואים שיחסית לכל שאר הדוגמאות תאי SLK שהודבקו לפני כ 5ימים מראים רמת מתילציה נמוכה בדנא שלהם ביחס
לשאר סוגי התאים, מאיר מסיק מכך שמתילציה על גבי ההיסטונים היא מוקדמת יחסית
למתילציה זו ולכן PRC2 ושאר ההיסטון מתיל טרנספרזות פועלים לפני כל
שאר האנזימים שממתלים את הדנא.
חלבונים הנקשרים למתילציות על גבי הדנא עצמו וCpG
binding proteins DNA methylation and methyl-CpG
מחלת רט נגרמת כאשר ישנה מוטציה ב 2MECP , רק בנות יכולות להראות את המחלה מכיוון שזכרים פשוט ימותו מעט לאחר הלידה, הסיבה לכך היא יכולת הפיצוי שיכולה להגיע מהעותק הכרומוזומלי התקין השני אשר מתאפשרת רק אצל נשים – XX לעומת XY.
מבחינת האפשרויות שקיימות למוטנטים בחלבון זה: הן
יכולות לקרות או באיזור MBD או באיזור TRD
להלן שתי תכונות לא מובנות של המחלה:
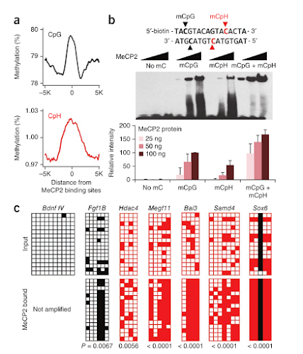
בתמונה הבאה ניתן לראות שקיימים שני סוגים של
מתילציות, האחת CPG והשנייה CPH כאשר
H
מייצג כל נוקלאוטיד פרט ל G.
CPG נשאר
דיי קבוע לאורך חיי האדם וגם בעכבר, CPA לעומת זאת עולה בצורה חדה לאחר הלידה ונשאר
גבוה מלבד בתאי עצב בהם נצפית ירידה מתונה לאורך חיינו. בתאים לא ממויינים גם כן
נראית מתילציה ב CPH ולאחר ההתמיינות המתילציה נעלמת.
בחלק בתחתון של ניתן לראות עלייה ברמת A3DNMT
בדיוק כאשר נראית גם עלייה ב CPH ולכן התיאוריה היא שאנזים זה אחראי למתילציה
הזו.
בתמונה הבאה אנו רואים שמתילציית CPH אינה
קיימת בטחול אך לעומת זאת נראית בבירור בתאי המח וניורונים אחרים בגוף.
עוד דוגמה לכך נראית כאן:
אם נסתכל אך ורק כל הגרף השחור התחתון, נראה
שמתילציית CPH קיימת אך ורק בתאי שלייה ומח.
מי מזהה את המתילציה הזו?
2MECP קושר
את שתי סוגי המתילציות CPG ו CPH והוא
זה שאחראי על הזיהוי שלהן.









